客户服务中心

您可以直接拨打我们的客户服务热线或者把您的意见发送至我们的邮箱

010-82684401

mingdedata@163.com

北京市昌平区宏福国际创新中心A座4030室

当前位置:企业新闻
国家档案局办公室关于印发《档案信息系统安全保护基本要求》的通知

档办发〔2016〕1号

国家档案局办公室关于印发《档案信息系统安全保护基本要求》的通知

各省、自治区、直辖市档案局、馆,各计划单列市档案局、馆:

《档案信息系统安全保护基本要求》已经国家档案局局务会议讨论通过。现印发你们,请参照执行。

国家档案局办公室

2016年1月4日

档案信息系统安全保护基本要求

为指导和规范档案部门进一步加强档案信息系统建设和管理,提高档案信息系统安全保护水平,根据《信息系统安全等级保护基本要求》和《档案信息系统安全等级保护定级工作指南》,结合档案工作实际,国家档案局组织编制了《档案信息系统安全保护基本要求》(以下简称《基本要求》)。

一、适用范围

《基本要求》适用于省级(含计划单列市、副省级市,下同)及以上档案局馆的非涉密档案信息系统安全保护工作。涉密档案信息系统的安全保护,按照国家保密法规和标准进行;涉及密码工作的,按照国家密码管理有关规定进行。地市及以下各级档案局馆可参照《基本要求》的规定进行非涉密档案信息系统的安全保护。

二、编制依据

(一)《信息安全技术信息系统安全等级保护基本要求》(GB/T 22239-2008)

(二)《信息安全技术信息系统安全等级保护定级指南》(GB/T 22240-2008)

(三)《信息安全技术信息系统等级保护安全设计技术要求》(GB/T 25070-2010)

(四)《信息安全技术信息系统安全等级保护实施指南》(GB/T 25058-2010)

(五)《计算机信息系统安全保护等级划分准则》(GB 17859-1999)

(六)《信息技术信息安全管理实用规则》(GB/T 19716-2005)

(七)《信息安全技术信息系统通用安全技术要求》(GB/T 20271-2006)

(八)《电子信息系统机房设计规范》(GB 50174-2008)

(九)《信息安全技术政府部门信息安全管理基本要求》(GB/T 29245-2012)

(十)《档案信息系统安全等级保护定级工作指南》(档办发〔2013〕5号)

(十一)《数字档案馆建设指南》(档办〔2010〕116号)

三、工作原则

(一)安全引领。建立档案信息系统,要树立“安全第一”的思想,不安全、宁不建,凡已建、必安全。对于准备建设的档案信息系统,要按照同步规划、同步建设、同步运行的原则,建立健全档案信息安全防护体系。对于已建设的档案信息系统,要按照国家有关信息系统安全的要求,查找安全隐患,堵塞风险漏洞,提升安全防护水平,开展定级、测评、整改、检查等信息安全工作。

(二)管理科学。按照计算机信息系统安全等级保护工作谁运行谁管理、谁负责的要求,遵循国家有关信息系统安全保护相关标准规范,结合档案信息系统特点,完善档案信息系统安全保护的规章制度和操作规程,建立本单位档案信息系统安全管理机制,明确档案信息系统的领导责任和岗位职责。以档案数据为核心,对不同安全级别的档案数据实行区别管理。以预防为主,制定应急预案,定期开展应急演练,妥善应对突发事件。

(三)保障有力。贯彻国家有关文件精神,建立档案信息系统安全管理经费投入机制。配备档案信息系统安全管理人员,定期开展安全培训,为档案信息系统安全保护工作提供有力保障。

四、关于《基本要求》的说明

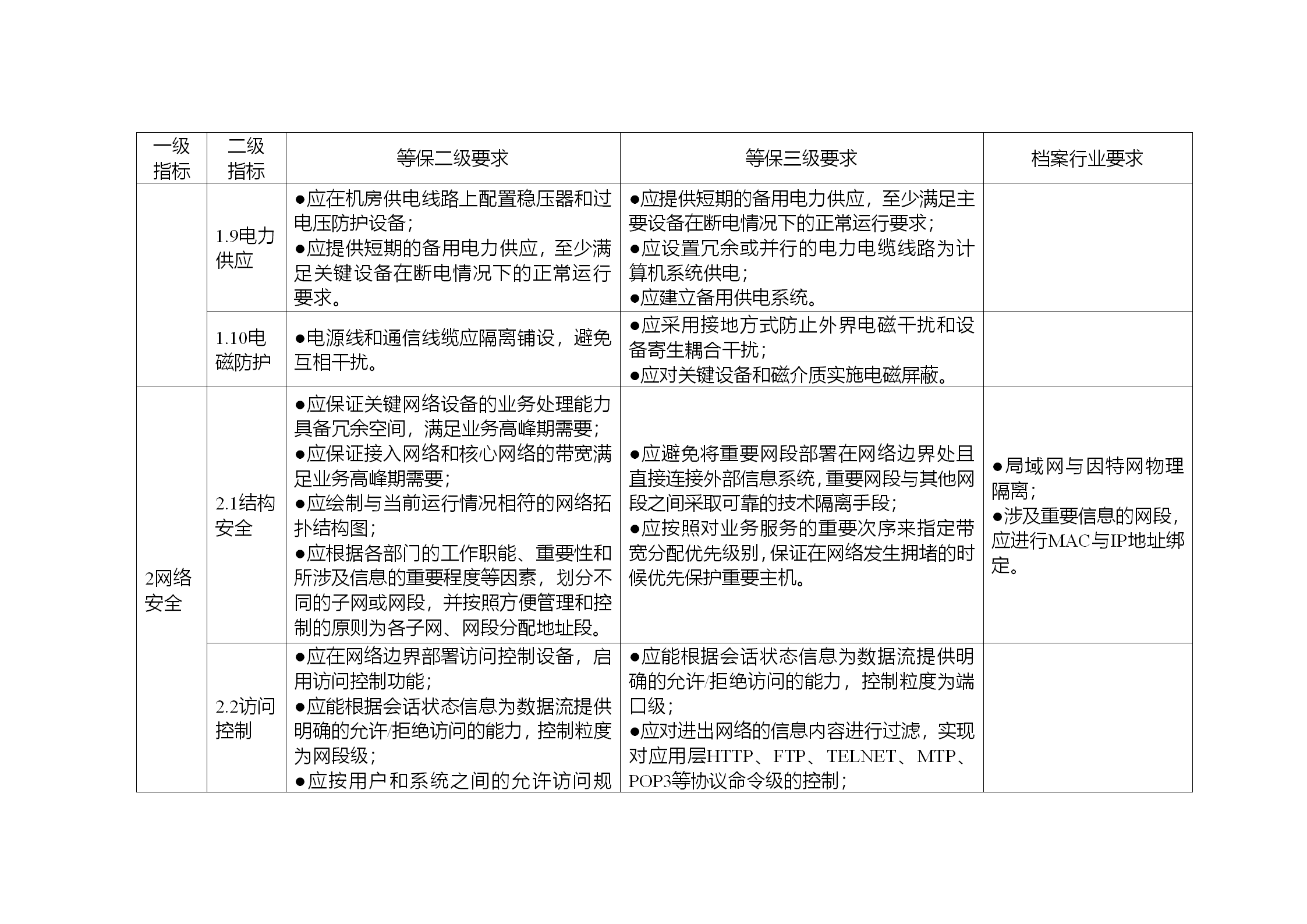
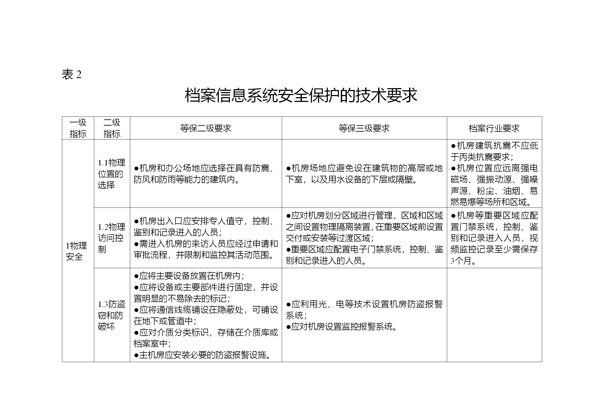
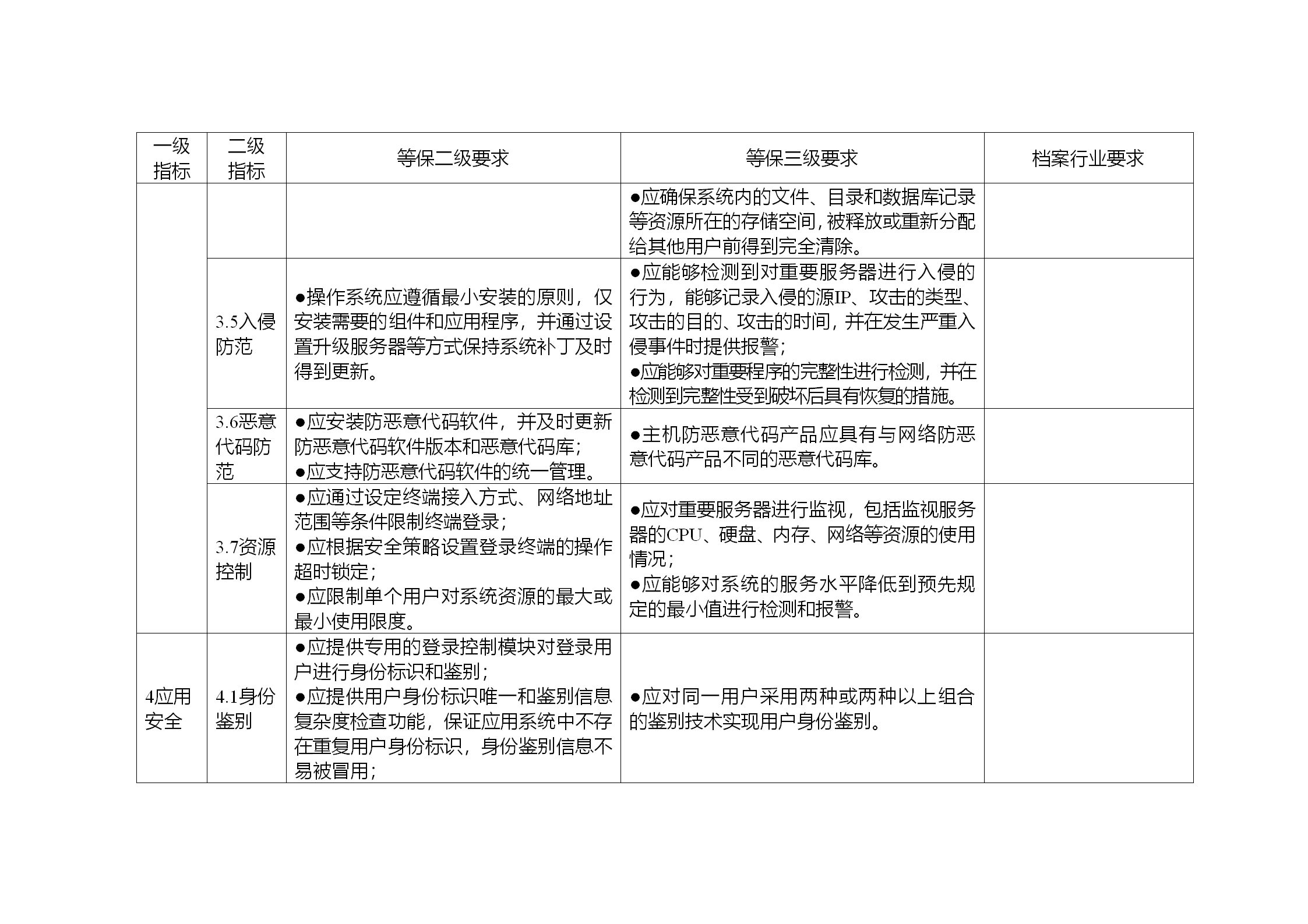
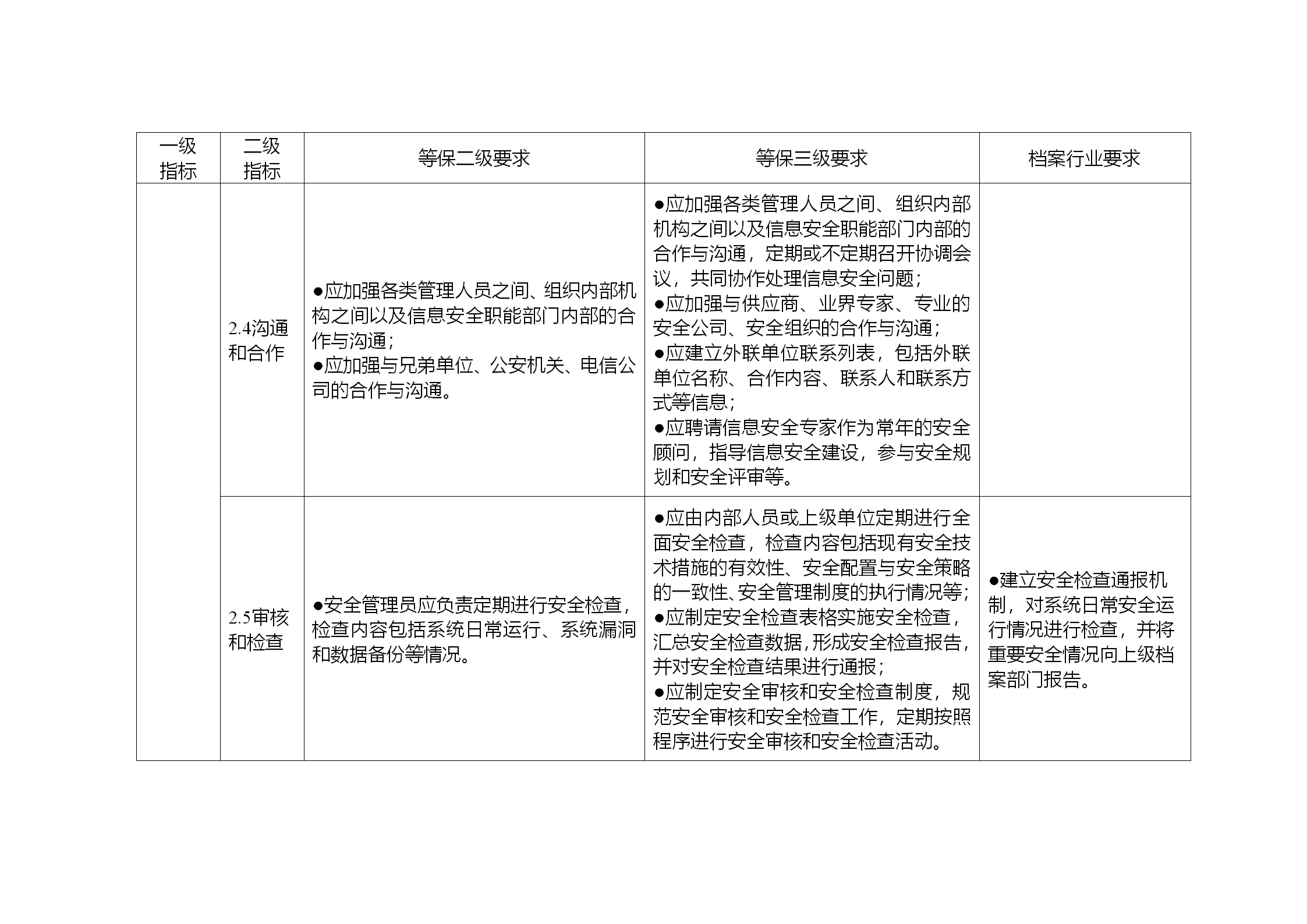
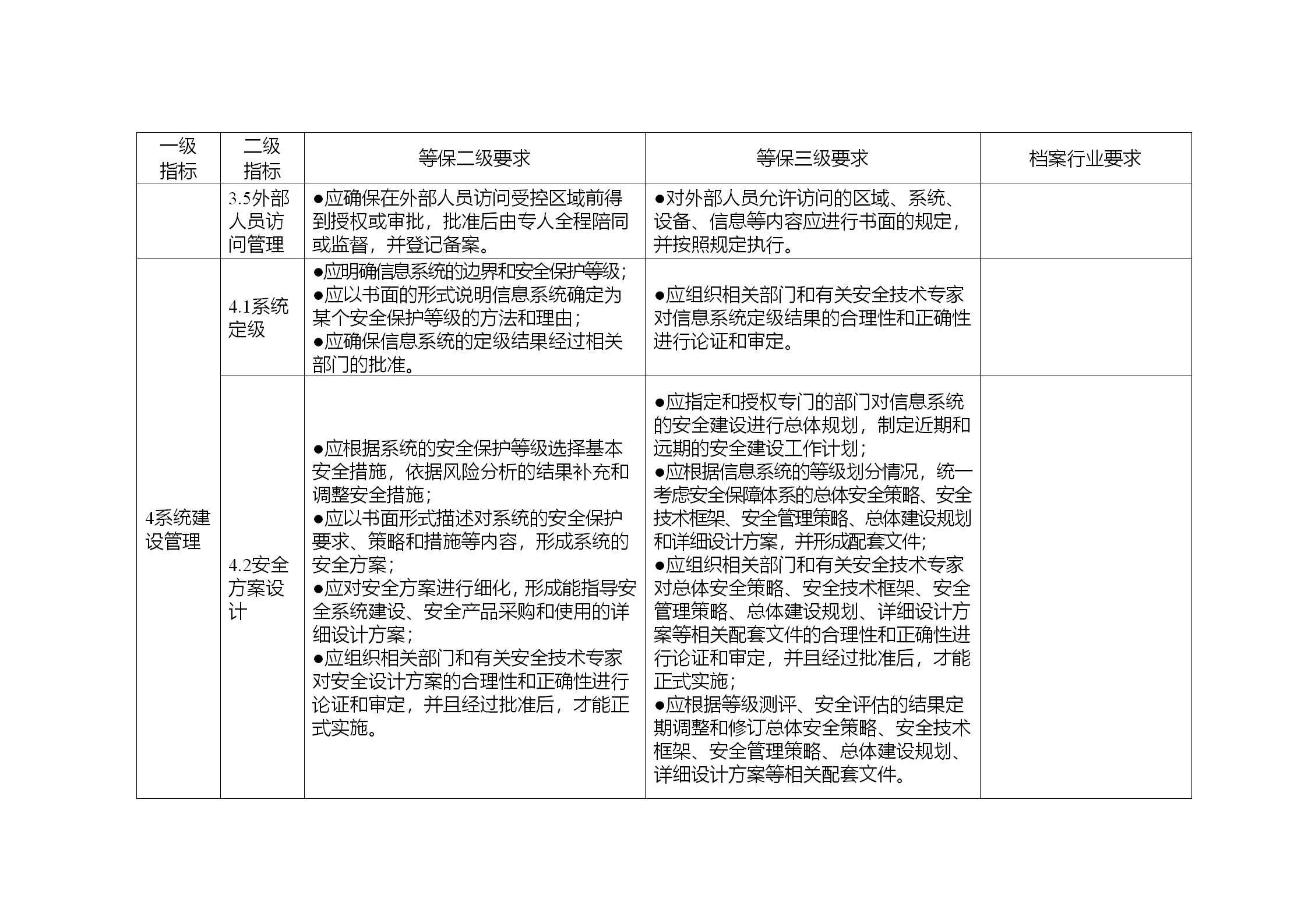
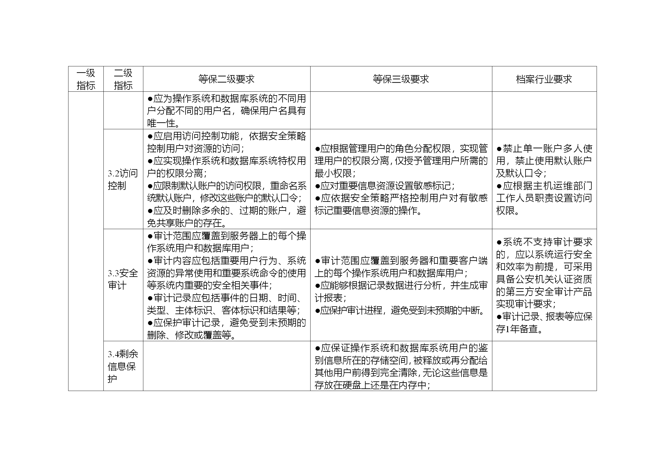
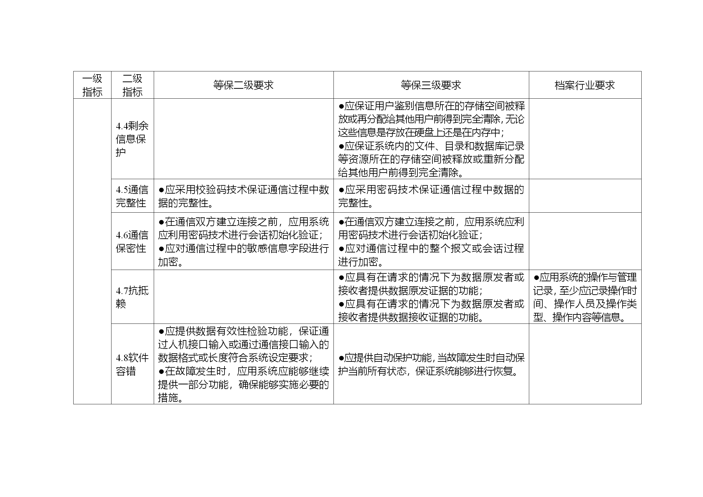
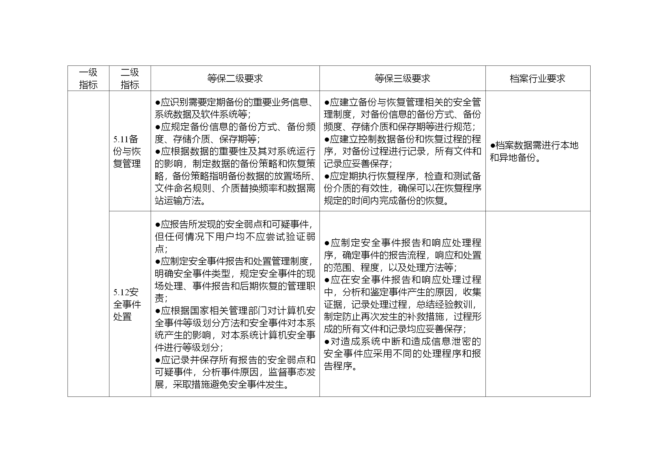
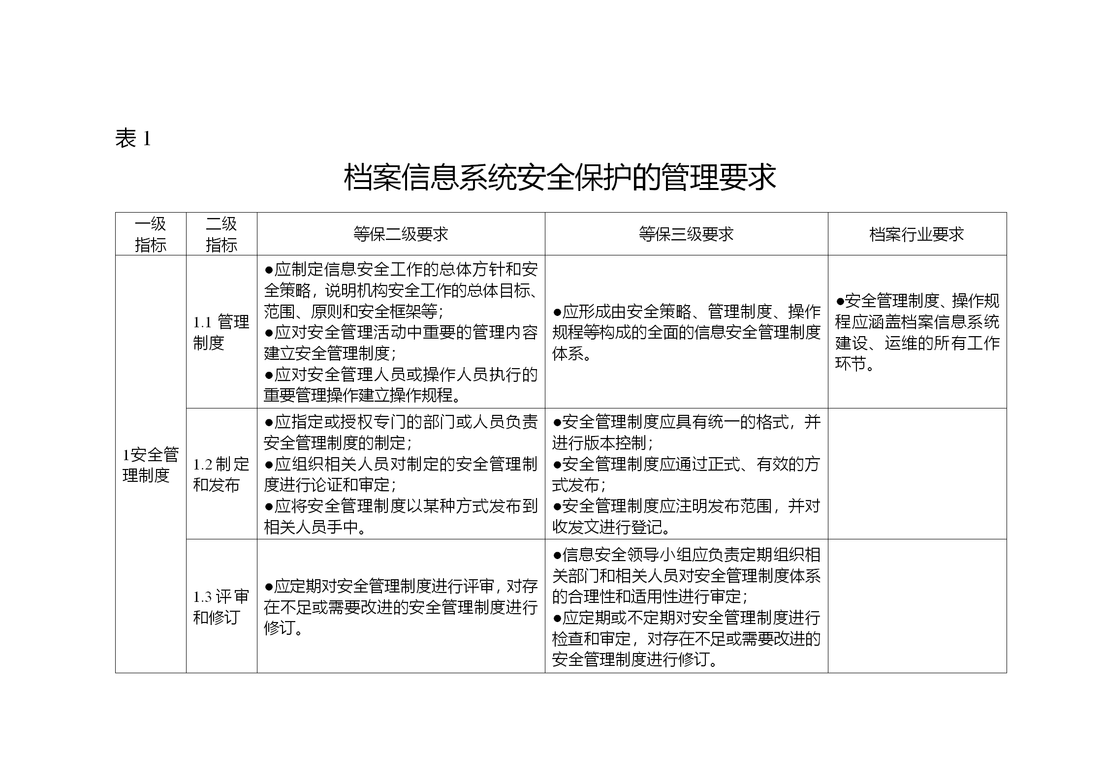
1.《基本要求》主要以《档案信息系统安全等级保护定级工作指南》中拟定为二级或三级的系统为对象,从“技术”和“管理”两个方面对档案信息系统的安全保护提出了具体要求。

2.《基本要求》中的“等保二级要求”“等保三级要求”中的有关规定均来源于《信息安全技术 信息系统安全等级保护基本要求》(GB/T 22239-2008)中的规定,“档案行业要求”中的有关规定是根据档案信息系统的特点作出的补充规定。

3.安全保护水平与等保二级保护水平相同的系统,除满足“等保二级要求”中的具体要求之外,还需同时满足“档案行业要求”。安全保护水平与等保三级保护水平相同的系统,除满足“等保三级要求”的具体要求之外,还需同时满足“等保二级要求”,和“档案行业要求”。

五、档案信息系统安全保护的管理要求

(见表1)

六、档案信息系统安全保护的技术要求

(见表2)

表1

档案信息系统安全保护的管理要求